Abstract
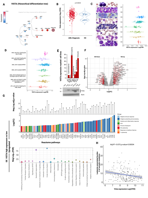
Immunotherapy-based regimens are now integrated in clinical practice for a wide range of cancers. However, responses to immunotherapy are inconsistent across the neoplastic spectrum. To this end, a deep characterization of intra-tumor immune architecture is essential for identifying subsets of patients who can benefit from checkpoint inhibitors and other immunomodulatory treatments. V-domain Ig suppressor of T-cell activation (VISTA) has recently been recognized as a key negative immune regulator of anti-tumor immune response and is gaining growing interest as a potential pharmacological target. This molecule can work either as a receptor or as a ligand, is highly expressed in hematopoietic stem cells and myeloid compartment (Fig.1A) and has been found upmodulated in acute myeloid leukemia (AML). 1 However, despite those features, and its compelling role as a mediator of immune escape in cancer, VISTA-associated immune features are relatively unexplored in myeloid malignancies.
Herein, we conducted a large multi-omics study, investigating the transcriptomic and genetic signatures associated with VISTA expression in a large publicly available dataset of patients with AML 2 with the purpose of potentially inspiring selective molecular targeted therapies in defined subsets of patients.
VISTA was found upregulated in 285 samples from AML patients at diagnosis compared to 33 specimens from healthy controls (HC) (Fig.1B) highlighting its dysregulation at disease onset. When exploring distinct AML subtypes, we observed a pattern reflecting the expression reported in normal myelopoiesis stages, with higher expression levels in myelomonocytic and monocytic subsets and lower levels in promyelocytic leukemia (Fig.1A,B). Accordingly, genomic aberrations associated with higher VISTA expression were more commonly NPM1 mutations and MLLT3-KTM2A gene fusions both enriching M4 and M5 morphologic subgroups respectively (Fig.1C, D). This pattern was also confirmed in a panel of human leukemia cell lines (Fig.1E).
Based on the 75%ile of VISTA mRNA expression in HC, we categorized patients in high (N=139) and low (N=146) expressors and performed a differential analysis between the two groups. High VISTA expressors showed a striking enrichment in genes involved in immune activation with upregulation of antigen presentation and processing pathways, cytokine and interleukine signaling, toll-like receptor cascade, NK cytotoxicity and response to interferon (Fig.1F,G). Based on these findings, we reasoned that VISTA hyperexpression could arise from two possible mechanisms: I) a paraphenomenon of the enrichment in blasts with particular morphologic features, II) a feedback response to the initial immune activation against leukemic blasts, in patients with higher immunoediting potential, representing an early marker of immune pressure, shaping leukemia ontogeny. To further test this last hypothesis, we analyzed the correlation between VISTA expression and the mutational burden present in those AML specimens and found that high VISTA expression inversely correlated with the number of somatic hits acquired at diagnosis (Fig.1H). Consistent with lessons inherited from tumor biology, this result potentially indicates that VISTA hyperexpression counteracts immunoediting mechanisms that, in an initial phase, sculpt the oncogenic potential of leukemic blasts, selecting clones with lower neoantigenic burden. This phase of immune activation and elimination, is ideally followed by an equilibrium and escape stage, in which regulatory negative mechanisms arise, ultimately facilitating leukemic progression. Of note is that unbiased differential analysis of the same AML subset compared to HC did not identify upregulation in any other antigen presenting cell-associated checkpoint negative regulators, including PDL1.
Altogether those findings pinpoint the role of VISTA as early marker of immune activation and potentially a feedback mechanism that ultimately may promote immune escape in AML. Targeting VISTA may be an effective approach for controlling disease recurrence and treatment resistance in molecularly defined subgroups of AML. Ongoing experiments and analysis of immunogenomic players of immune escape in the setting of allogenic stem cell transplantation will clarify the role of VISTA in mediating AML relapse and evasion from graft versus leukemia effect.
Maciejewski: Regeneron: Consultancy; Novartis: Consultancy; Bristol Myers Squibb/Celgene: Consultancy; Alexion: Consultancy.

This feature is available to Subscribers Only
Sign In or Create an Account Close Modal